返回顶部
400-0377-798
在线咨询
微信二维码

发布时间:2020-11-10 10:49:14 浏览次数:2384次
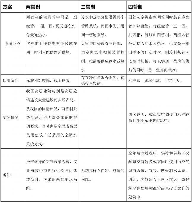
两管制: 在新风一风机盘管系统或风机盘管系统中.冷媒和热媒管道在冬季和夏季运行时,均采用同一管道系统,即冬季为热水和回水,而夏季利用同管道输送冷冻水(和回水),其冷热源的切换是在冷冻水泵房和热交换站内进行,称为双管系统。双管系统可节省投资费用,减少维修量,是空调系统中普遍采用的一种管制方式,但不能满足全年性空调系统的需要。
三管制: 是冷水和热水分别设置两个管路系统,而回水则共用同一管道系统。
四管制: 则采用单独的冷热水供水管和回水管系统(图四管制接空调设备方式),进出水管安装转换控制阀,主要是供全年使用的空调系统,即随时都有冷源和热源使用,通过温度调节阀控制转换阀调节冷、热水量。三管、四管制系统因投资和运行的费用高,一般在有特殊需要的空调系统中使用。
分区两管制水系统: 当建筑物内有些空气调节区需全年供冷水,有些空气调节区则冷、热水定期交替供应时,宜采用分区两管制水系统。这种系统具有两管制和四管制的一些特点,其调节性能介于四管制和两管制之间。因为从调节范围来看。四管制系统是每台末端设备独立调节,两管制系统只能整个系统一起进行冷、热转换,而分区两管制系统则可实现不同区域的独立控制。
分区两管制系统设计的关键在于合理分区:如分区得当,可较好地满足不同区域的空气要求,其调节性能可接近四管制系统。关于分区数量,分区越多,可实现独立控制的区域的数量就越多,但管路系统也就越复杂,不仅投资相应增多,管理起来也复杂了,因此设计时要认真分析负荷变化特点,一般情况下分两个区就可以满足需要了。如果在一个建筑里,因内、外区和朝向引起的负荷差异都比较明显,也可以考虑分三个区。分区两管制系统与现行两管制系统相比,其初投资和占用建筑空间与两管制系统相近,在分区合理的情况下调节性能与四管制系统相近,是一种既能有效提高空调标准,又不明显增加投资的方案,其设计与相关空调新技术相结合,可以使空调系统更加经济合理。


本文来源于网络,侵权删。
下一条:工业冷水机缺氟的四大表现